Documentation Index
Fetch the complete documentation index at: https://docs.byzantine.fi/llms.txt
Use this file to discover all available pages before exploring further.
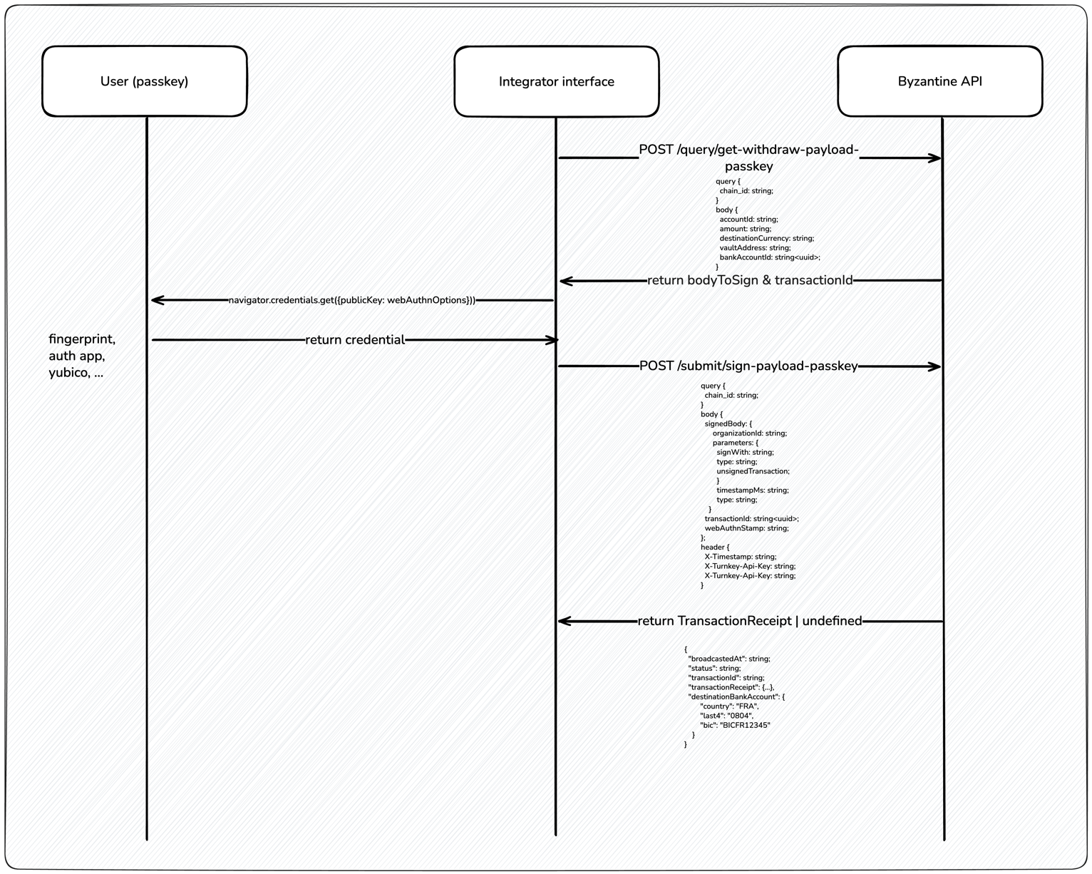
Withdrawing from a Byzantine vault
Withdrawals are available at any time, allowing users to access their funds whenever needed.The integrator will have to call different API endpoints based on the authentication method used.
- Passkey
The withdrawal process follows the same two-step transaction pattern as deposits:
- Get withdraw payload, which requests the transaction body to sign.
-
Sign a payload (passkey), which submits the signed transaction.


