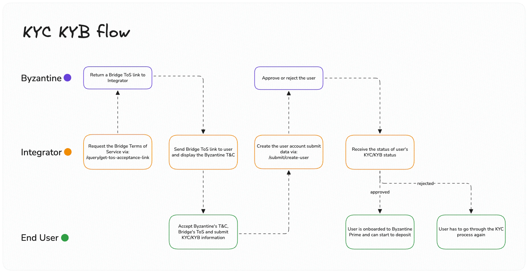
Before a Byzantine account can be activated and funded, every user must pass identity verification. The process differs depending on account type:Documentation Index
Fetch the complete documentation index at: https://docs.byzantine.fi/llms.txt
Use this file to discover all available pages before exploring further.
- Individual accounts (KYC): A single user submits personal details and identity documents. Verification typically completes within a few minutes.
- Entity accounts (KYB): A legal entity is verified alongside all its ultimate beneficial owners (UBOs) and authorised representatives. Each person completes their own KYC as part of the entity application. This process typically takes 24-48 hours.


